Integrate with Prometheus Latest

Overview of all Prometheus metrics that KEDA provides

Prometheus Exporter Metrics

Operator

The KEDA Operator exposes Prometheus metrics which can be scraped on port 8080 at /metrics. The following metrics are being gathered:

  • keda_scaler_metrics_value- The current value for each scaler’s metric that would be used by the HPA in computing the target average.
  • keda_scaler_errors - The number of errors that have occurred for each scaler.
  • keda_scaler_errors_total - The total number of errors encountered for all scalers.
  • keda_scaled_object_errors- The number of errors that have occurred for each ScaledObejct.
  • keda_resource_totals - Total number of KEDA custom resources per namespace for each custom resource type (CRD).
  • keda_trigger_totals - Total number of triggers per trigger type.
  • Metrics exposed by the Operator SDK framework as explained here.

Metrics Server

💡 DEPRECATED: Prometheus Metrics exposed from Metrics Server are deprecated, please consume metrics from KEDA Operator.

The KEDA Metrics Adapter exposes Prometheus metrics which can be scraped on port 9022 (this can be changed by setting the metrics-port argument for the Metrics Adapter) at /metrics. The metrics collected in the Metrics Adapter are only active when the HPA is active (> 0 replicas).

The following metrics are being gathered:

  • keda_metrics_adapter_scaler_errors_total - The total number of errors encountered for all scalers.
  • keda_metrics_adapter_scaled_object_error_totals- The number of errors that have occurred for each scaled object.
  • keda_metrics_adapter_scaler_errors - The number of errors that have occurred for each scaler.
  • keda_metrics_adapter_scaler_metrics_value- The current value for each scaler’s metric that would be used by the HPA in computing the target average.

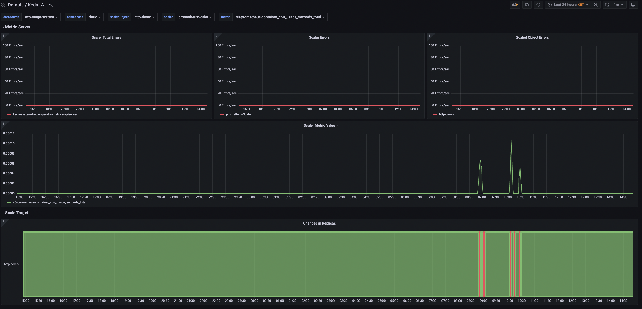
Premade Grafana dashboard

A premade Grafana dashboard is available to visualize metrics exposed by the KEDA Metrics Adapter.

KEDA Grafana dashboard

The dashboard has two sections:

  • Visualization of KEDA’s metric server
  • Visualization of the scale target and its changes in replicas scaled by KEDA

On top, the dashboard supports the following variables:

  • datasource
  • namespace
  • scaledObject
  • scaler
  • metric